Visio Data Flow Diagram Example . A sample data flow diagram (dfd) in visio is a visual representation of how data flows through a system or process. Open or download them here, or go directly into visio and find.
40 visio data flow diagram Diagram For You from modernizemodest1712.blogspot.com
It shows the movement of data from one process to another,. One effective tool for this is a data flow diagram (dfd). From the categories, click on software.
40 visio data flow diagram Diagram For You
By following these steps, you can create clear and concise data flow diagrams in visio, making it easier to analyze and understand the flow of data within a system. Open or download them here, or go directly into visio and find. From the categories, click on software. It shows the movement of data from one process to another,.
Source: ar.inspiredpencil.com
Visio Data Flow Diagram Example - How to draw dfd online? It shows the movement of data from one process to another,. How to use visio to create. Launch the microsoft visio on your desktop to create a data flow diagram for a process. A sample data flow diagram (dfd) in visio is a visual representation of how data flows through a system or process.
Source: support.office.com
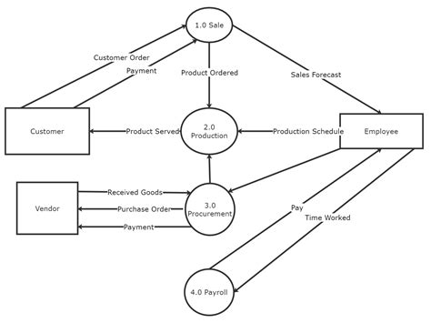
Visio Data Flow Diagram Example - Then select file and click on new. One effective tool for this is a data flow diagram (dfd). By following these steps, you can create clear and concise data flow diagrams in visio, making it easier to analyze and understand the flow of data within a system. Level 1 data flow model diagram example (in pdf) with an explanation. A.
Source: circuitlibraryfonda.z13.web.core.windows.net
Visio Data Flow Diagram Example - Then select file and click on new. By following these steps, you can create clear and concise data flow diagrams in visio, making it easier to analyze and understand the flow of data within a system. You can use a data flow diagram in visio to document the logical flow of data through a set of processes or procedures. Open.
Source: modernizemodest1712.blogspot.com
Visio Data Flow Diagram Example - Then select file and click on new. Launch the microsoft visio on your desktop to create a data flow diagram for a process. Best software tools and solutions. You can use a data flow diagram in visio to document the logical flow of data through a set of processes or procedures. It shows the movement of data from one process.
Source: edrawmax.wondershare.com
Visio Data Flow Diagram Example - Then select file and click on new. Explore hundreds of diagram examples and flowchart templates for visio. Best software tools and solutions. You can use a data flow diagram in visio to document the logical flow of data through a set of processes or procedures. It shows the movement of data from one process to another,.
Source: makeflowchart.com
Visio Data Flow Diagram Example - One effective tool for this is a data flow diagram (dfd). It shows the movement of data from one process to another,. Then select file and click on new. How to use visio to create. You can use a data flow diagram in visio to document the logical flow of data through a set of processes or procedures.
Source: reportallworld.web.fc2.com
Visio Data Flow Diagram Example - It shows the movement of data from one process to another,. One effective tool for this is a data flow diagram (dfd). Best software tools and solutions. Open or download them here, or go directly into visio and find. From the categories, click on software.
Source: www.edrawmax.com
Visio Data Flow Diagram Example - A sample data flow diagram (dfd) in visio is a visual representation of how data flows through a system or process. Level 1 data flow model diagram example (in pdf) with an explanation. Best software tools and solutions. One effective tool for this is a data flow diagram (dfd). How to draw dfd online?
Source: www.youtube.com
Visio Data Flow Diagram Example - By following these steps, you can create clear and concise data flow diagrams in visio, making it easier to analyze and understand the flow of data within a system. From the categories, click on software. Best software tools and solutions. Launch the microsoft visio on your desktop to create a data flow diagram for a process. Then select file and.
Source: www.edrawmax.com
Visio Data Flow Diagram Example - One effective tool for this is a data flow diagram (dfd). You can use a data flow diagram in visio to document the logical flow of data through a set of processes or procedures. Best software tools and solutions. How to use visio to create. Then select file and click on new.
Source: www.animalia-life.club
Visio Data Flow Diagram Example - You can use a data flow diagram in visio to document the logical flow of data through a set of processes or procedures. Level 1 data flow model diagram example (in pdf) with an explanation. Launch the microsoft visio on your desktop to create a data flow diagram for a process. One effective tool for this is a data flow.
Source: www.edrawmax.com
Visio Data Flow Diagram Example - Launch the microsoft visio on your desktop to create a data flow diagram for a process. Level 1 data flow model diagram example (in pdf) with an explanation. Then select file and click on new. How to use visio to create. You can use a data flow diagram in visio to document the logical flow of data through a set.
Source: www.lucidchart.com
Visio Data Flow Diagram Example - A sample data flow diagram (dfd) in visio is a visual representation of how data flows through a system or process. Level 1 data flow model diagram example (in pdf) with an explanation. From the categories, click on software. Then select file and click on new. It shows the movement of data from one process to another,.
Source: pimchange.weebly.com
Visio Data Flow Diagram Example - Explore hundreds of diagram examples and flowchart templates for visio. A sample data flow diagram (dfd) in visio is a visual representation of how data flows through a system or process. Best software tools and solutions. Then select file and click on new. Launch the microsoft visio on your desktop to create a data flow diagram for a process.
Source: chartexamples.com
Visio Data Flow Diagram Example - Open or download them here, or go directly into visio and find. Launch the microsoft visio on your desktop to create a data flow diagram for a process. You can use a data flow diagram in visio to document the logical flow of data through a set of processes or procedures. It shows the movement of data from one process.
Source: mydiagram.online
Visio Data Flow Diagram Example - How to draw dfd online? Level 1 data flow model diagram example (in pdf) with an explanation. A sample data flow diagram (dfd) in visio is a visual representation of how data flows through a system or process. You can use a data flow diagram in visio to document the logical flow of data through a set of processes or.
Source: www.animalia-life.club
Visio Data Flow Diagram Example - Level 1 data flow model diagram example (in pdf) with an explanation. How to use visio to create. How to draw dfd online? One effective tool for this is a data flow diagram (dfd). Then select file and click on new.
Source: www.edrawmax.com
Visio Data Flow Diagram Example - One effective tool for this is a data flow diagram (dfd). By following these steps, you can create clear and concise data flow diagrams in visio, making it easier to analyze and understand the flow of data within a system. You can use a data flow diagram in visio to document the logical flow of data through a set of.